6月定例会前 全員協議会


様々な報告がありましたので主なものについて報告致します。
*能登半島地震被災地支援について*
住宅、物的、人的、義援金と多岐にわたり支援を行いました。
派遣された職員による報告会を開催し、本市の防災対策に役立てます。
*防災訓練と防災フェスタ*
6月2日(日)···土砂災害・全国防災訓練を実施。
6月23日(日)···飯能消防団による「飯能消防防災フェスタ2024」を開催(小さなお子さんも楽しめそうな内容です)
*デジタル田園都市国家構想交付金、4つの事業が採択*
・デジタル地域通貨
・公開型GIS整備
・福祉総合相談AI
・便利で優しい窓口
*ふるさと納税R5年度の状況*
対R4年度78.4%。原因の1つとして、2023年10月の改正により経費、地場産の厳格化などによると考えられる。
*正丸峠(市道)の斜面崩壊への対応*
自然環境において、岩盤中水分の凍結融解を繰り返したもの。斜面対策工事が必要。
そして、重要な案件が報告されました。
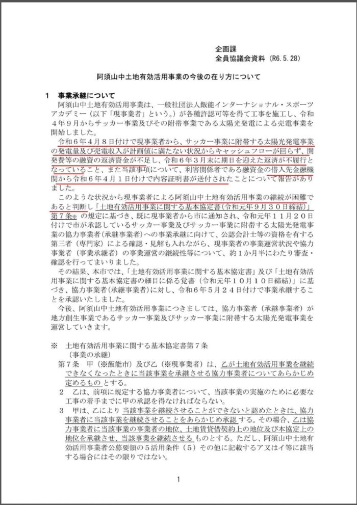
*阿須山中土地有効活用事業について*
サッカー事業に附帯した太陽光発電の発電量及び売電収入が計画値に達せず、融資返済資金のショート、返済不履行となった。金融機関から内容証明書が送付されたとのこと。
当初交わした協定書に基ずき、第三者による審査確認を行い、協力事業者に事業継承することとなった。
たった数年でこの様な事になってしまいました。
売電収入の問題なら今後も同じ事を繰り返すのではないか等、疑念が生じます。
写真に掲載した資料の内容以上のことについては、
6月議会でも挙げられると思われます。


